繁体中文
|
手机版
整站搜索
新闻资讯
产品展示
工程实例
下载中心
网站首页
关于我们
新闻资讯
产品展示
工程实例
下载中心
在线留言
联系我们
365betway
产品展示
轴流风机
罗茨风机
消防风机
高压风机
排尘风机
锅炉风机
旋涡风机
雾化风机
新风系统
环保空调
玻璃钢风机
中低压风机
空调用风机
换气扇系列
方型负压风机
纸箱机械风机
防火排烟风口
其他风机及配件
风机专用电控柜
电动机系列
联系方式
佛山南海
九洲普惠风机
有限公司
业务电话一:
0757-86635560
业务电话二:
0757-86635561
业务电话三:
0757-86635562
地址:佛山市南海狮山新城工业区
当前位置:
网站首页
>
产品展示
>
风机专用电控柜
风机专用电控柜
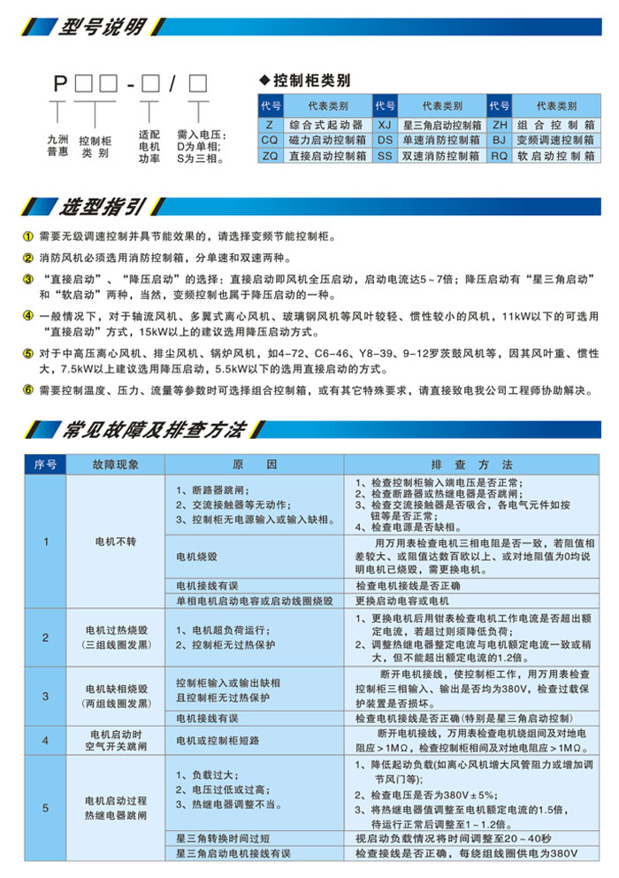
专用电箱说明
型号
专用电箱说明
品牌
九州
价格
面议
详细描述
标签:  
 
专用电箱说明
 
防火排烟风口系列
 
九州普惠
分享到:
点击次数:
更新时间:2019-10-08 17:28:51 【
打印此页
】 【
关闭
】
上一条:
九洲变频节能系列电控柜
下一条:
九洲普惠直接启动系列电控柜
map